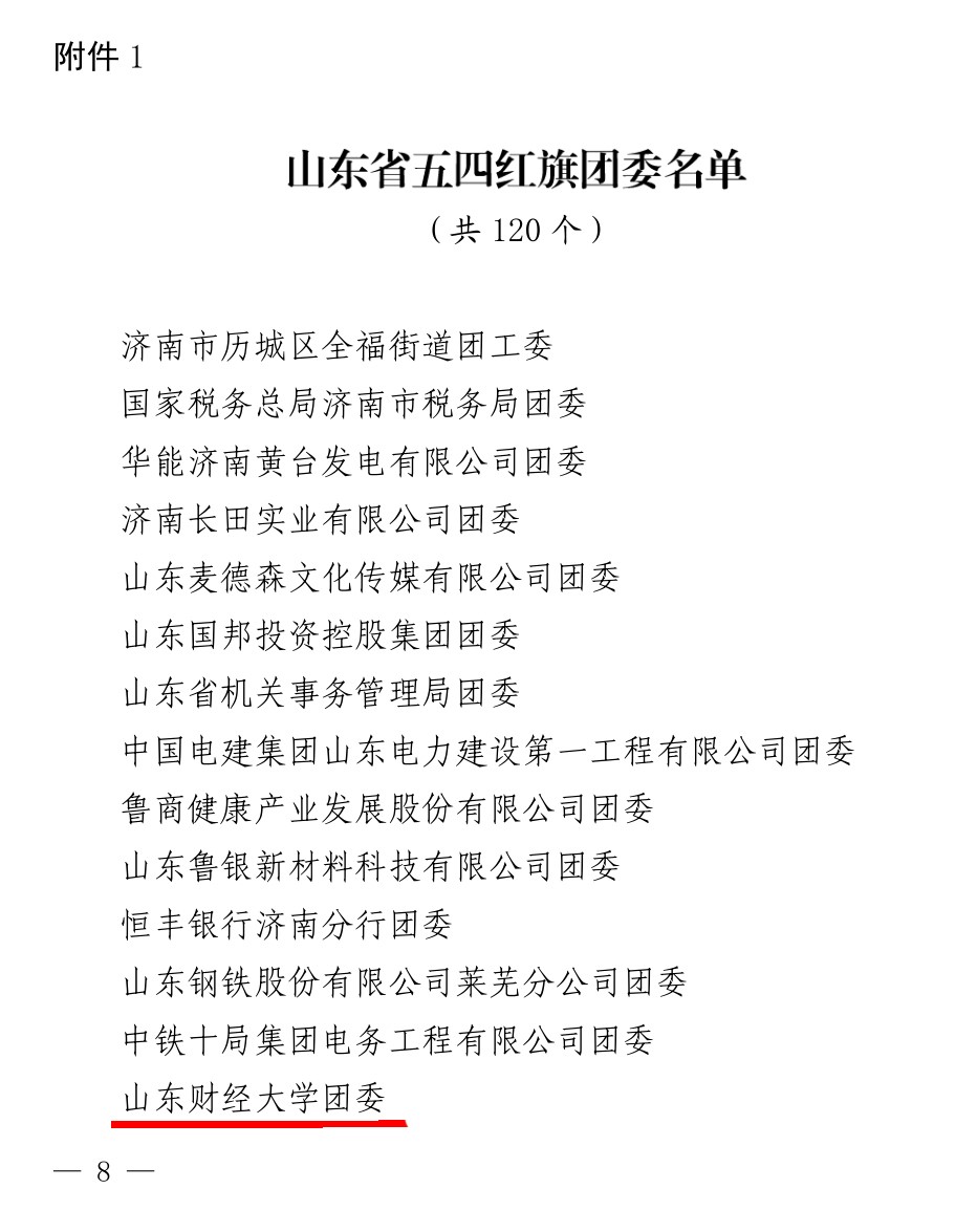
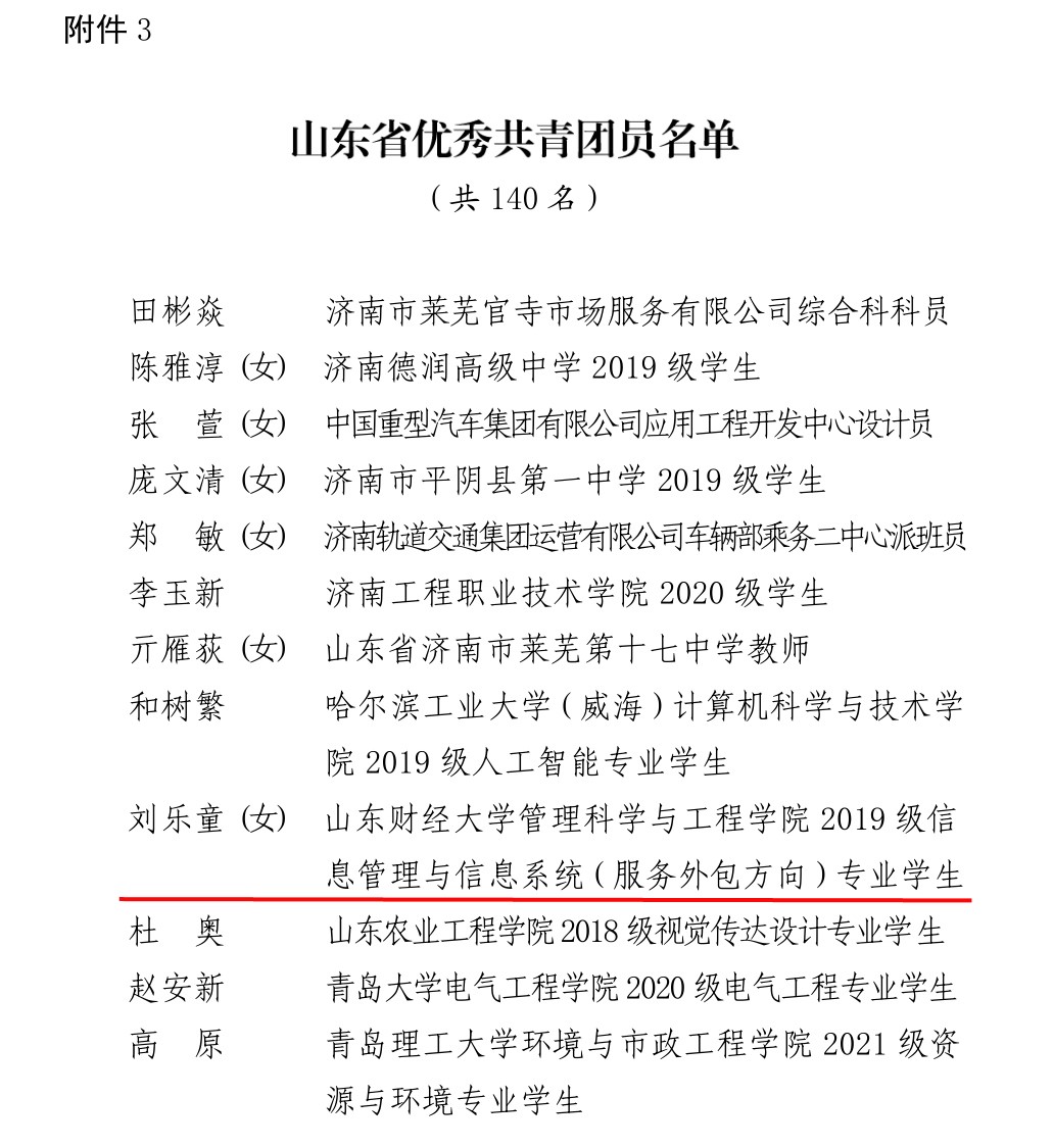
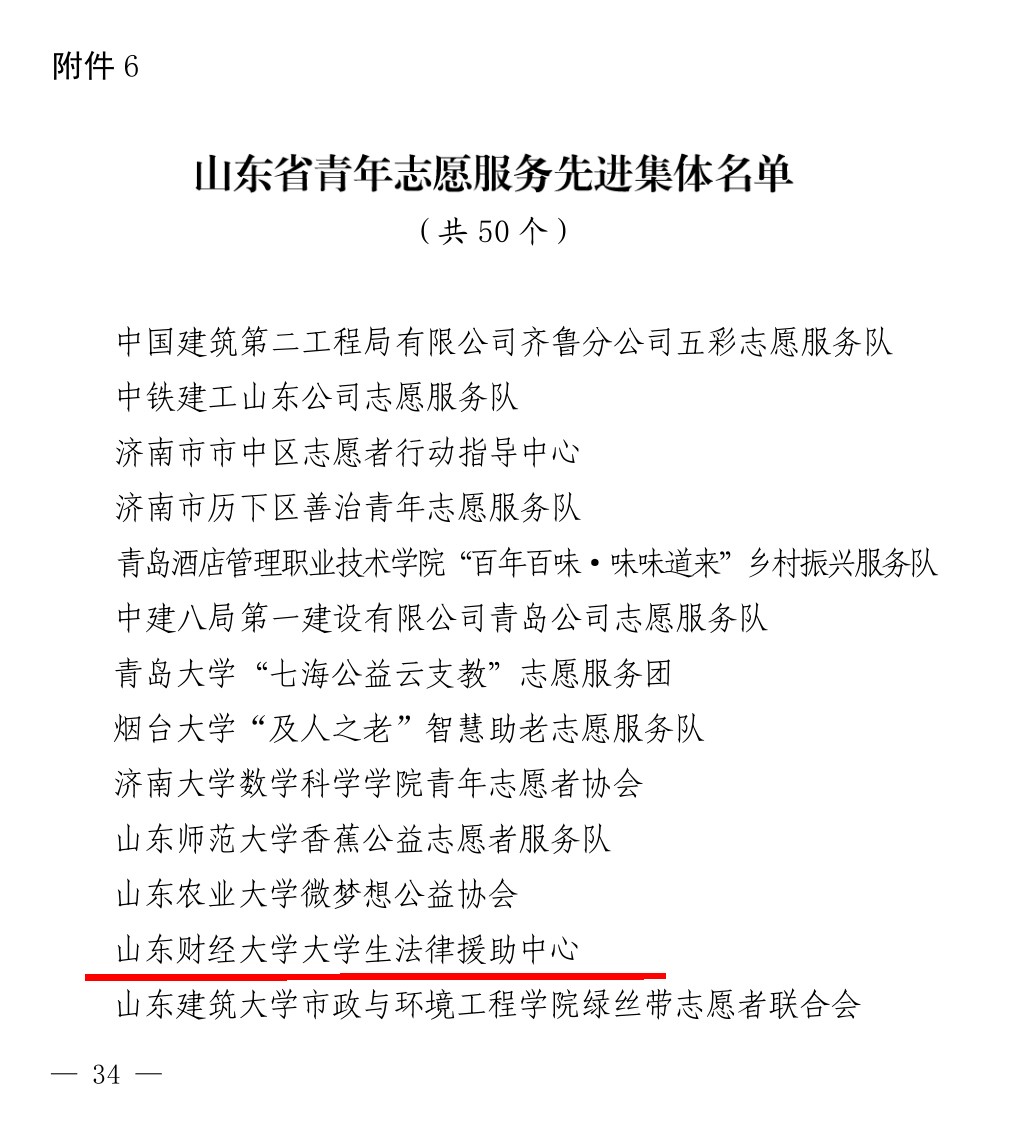
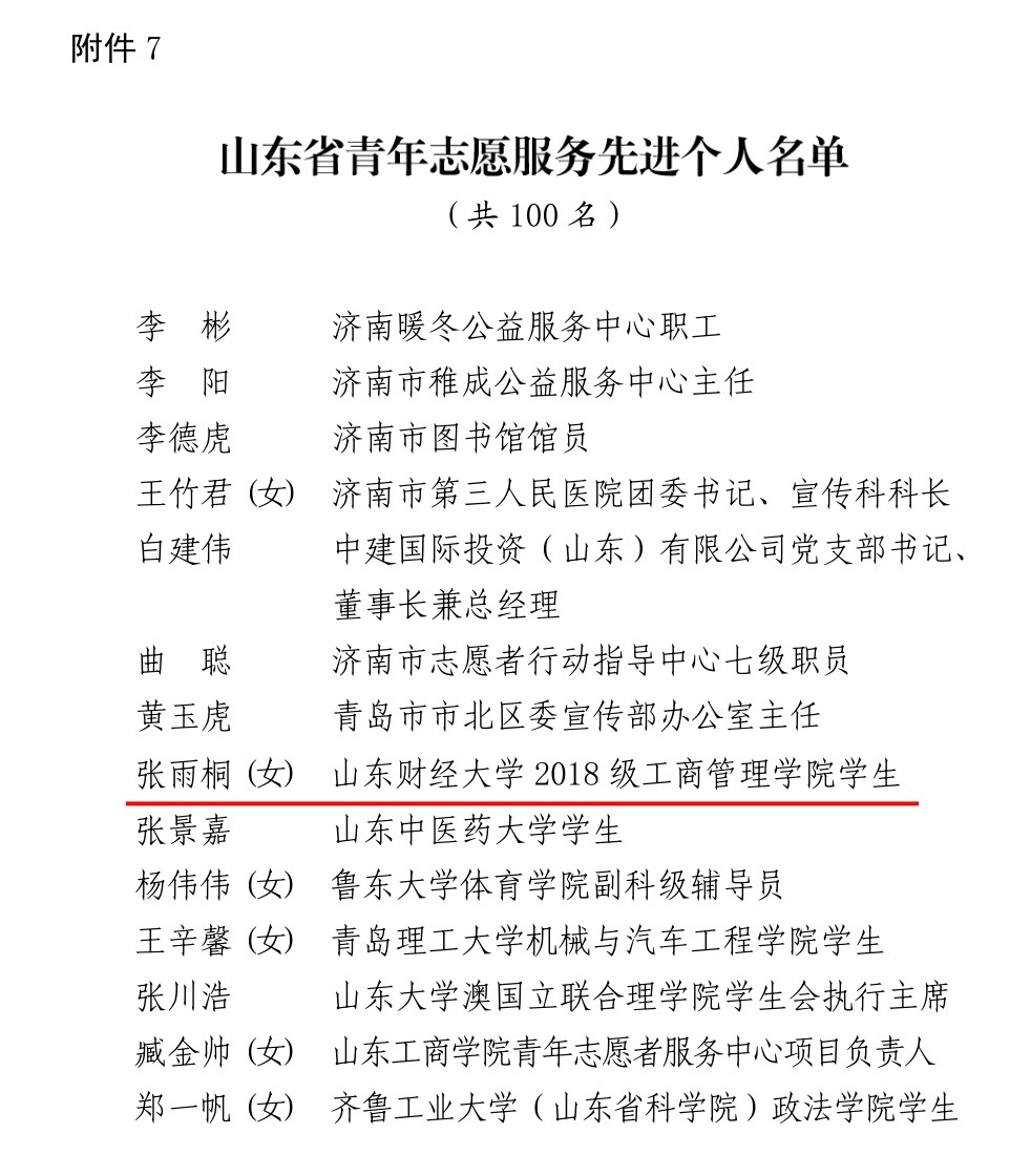
五四青年节到来之际,为表彰先进、树立典型,激励全省各级团组织和广大团员青年、团干部向先进学习、向优秀看齐,团省委组织开展相关表彰工作,学校共青团荣获多项省级表彰。山东财经大学团委荣获“山东省五四红旗团委”荣誉称号,管理科学与工程学院 2019 级信息管理与信息系统(服务外包方向)专业本科生刘乐童荣获“山东省优秀共青团员”荣誉称号,山东财经大学大学生法律援助中心荣获“山东省青年志愿服务先进集体”荣誉称号,工商管理学院2018级本科生张雨桐荣获“山东省青年志愿服务先进个人”荣誉称号。



近年来,山东财经大学共青团深入学习贯彻习近平新时代中国特色社会主义思想和关于青年工作的重要思想,坚决落实学校党政工作要点和上级团组织重点工作,确立了以创新创业人才培养为工作主线,以社会实践“三千计划”为总抓手、以“青马工程”“星火工程”“青鸟计划”“希望小屋”等工作为重点、以“一院一赛”“一院一品”为两翼的工作思路,主动对接社会经济发展对高校创新创业人才培养需要,全心全意为青年办实事,服务青年学生成长成人成才,引导青年学生用脚步丈量祖国大地,用眼睛发现中国精神,用耳朵倾听人民呼声,用内心感应时代脉搏,坚定不移听党话、跟党走,努力成长为堪当民族复兴重任的“接班人”“生力军”,在强校兴国征程中擦亮青春底色。在2021年度全省高校共青团工作评价考核中,山东财经大学团委被评为优秀等级。
贯穿全年开展“学党史 强信念 跟党走”党史学习教育,学习交流习近平总书记“七一”重要讲话精神和党的十九届六中全会精神,丰富形式、广泛开展“青马大讲堂”等专题学习教育、研学活动3000余场,召开“青春正好”五四表彰大会,邀请中国青年五四奖章获奖者、优秀青年团员分享奋斗经验。积极承办、参与各类主题作品创作展示活动,获得省级及以上奖项50余项,做好党史学习教育“青年文章”。



深化共青团改革,全心全意为青年办实事、解难题。召开第六次学生、研究生代表大会,维护青年合法权益;通过“星火传承”卓越团支部成长工程规范基础团务开展,多元化提升团支部活力和建设质量,经济学院2018级经济学创新实验班团支部获评全国高校“活力团支部”称号;用“青鸟计划”服务青年实习实践,依托14处校地共建“青鸟计划”专项基地,开展专题座谈、研学活动6次,筛选、发布优质岗位2万余个,580余名青年学生被用人单位录用实习;用“希望小屋”作为助力乡村振兴的重要抓手和务实举措,认真做好“小屋”认领、资金募捐与亲情援建工作,涵养志愿精神,传递爱心火炬。学校在省属高校团委作风整顿提升落实工作考核中,排名全省高校前列。



社会实践“三千计划”获评全国社会实践优秀品牌项目,团的重点工作总抓手和育人成果“孵化器”效果日益凸显,学校团委荣获全国“三下乡”社会实践优秀单位、“镜头中的三下乡”优秀组织单位荣誉称号,实现“三千计划”量变向质变的转型升级。

以“未来合伙人”“一院一赛”为依托,建立创新创业项目和人才“蓄水池”,参加各类竞赛活动10000余人次,获各类竞赛国家级、省级奖励2000余人次,在第十七届“挑战杯”全国大学生课外学术科技作品竞赛终审决赛中获得一等奖1项、二等奖2项、三等奖3项,“第一书记”项目团队获得“累进创新专项奖”,我校团体总分位列财经类院校首位,山东省高校第三位,获得全国优秀组织奖,获奖质量和层次实现历史性突破。“大麦小麦苗”项目获第八届“创青春”中国青年创新创业大赛全国第3名。

形成“一院一品”校园文化活动体系,开展有底蕴、接地气的校园文化精品活动600余场,活动参与度超14万余人次,打造校园文化新高地,成为校庆文体活动“7+10”系列活动内生驱动力和活动载体。


财大青年在国家和地区防疫防汛等急难险重任务中挺身而出,选派西部计划志愿者和第23届研支团前往青海、贵州、新疆等地开展志愿服务,展现青春担当、贡献青春力量。“一言一行”大学生实践团队积极参与“推普助力乡村振兴”全国大学生社会实践服务活动,收到教育部、团中央来信表扬。“同声传爱”项目荣获第五届中国青年志愿服务公益创业赛银奖,“集秸号•齐鲁情”大学生环保志愿服务队项目荣获第十届“母亲河奖”绿色项目奖。






刘乐童,女,共青团员,山东财经大学管理科学与工程学院2019级信息管理与信息系统(服务外包方向)2班学生,获得奖学金、优秀学生干部、优秀学生、优秀共青团员等各项荣誉十余项。现任山东财经大学学生会主席团成员,参与组织纪念“一二•九”运动主题长跑、“体育文化节”、“金鸡杯”校园歌手大赛等多项校园文体活动,通过团属公众号发布推送42篇,全心全意为同学服务。积极参加社会实践、志愿服务活动,现任山东省临沂市费县新庄镇团委副书记(兼职), 协助费县团县委和学校共同推进“青鸟计划”“希望小屋”等重点工作,获临沂市“青鸟计划”实践标兵、临沂市费县“青鸟计划”优秀志愿者、临沂市费县“希望小屋”优秀志愿者等荣誉称号,为家乡建设发展添砖加瓦。积极参与创新创业竞赛,所在项目获国创计划国家级立项、国创计划山东省级立项。




山东财经大学大学生法律援助中心(山东省法律援助中心山东财经大学工作站)作为公益性组织已持续运转20年,在法律援助工作中始终贯彻“以我所学,回报社会”的理念。近年来,中心致力于反诈普法宣传教育,创新打造“五彩普法”的服务模式。目前已服务百余所中小学,在济南鸡山学校、甸柳小学等建立了合作基地,真正走到学生中,进行普法宣传教育。举办“学宪法、讲宪法”演讲比赛,号召大家学习治国安邦的总章程,学习宪法精神。同时,中心也提供案件咨询服务,成功服务多起案件,服务过程中多次收获锦旗和感谢信件。
中心创新打造了志愿服务“一站式”工作体系,工作成果先后获得山东省公安厅刑事侦查局、山东省司法厅法律援助中心认可;获得山东财经大学“十佳社团”荣誉称号,团队项目“青春法援团”获得第七届中国国际“互联网+”大学生创新创业大赛山东省银奖,在第十七届“挑战杯”课外学术作品大赛中获得山东省二等奖。
中心设立党员示范先锋岗,定期向学校师生普及法律援助知识,积极发挥学生党员的先锋作用,致力于青少年群体的法律援助工作,营造良好的校园法治环境!




张雨桐,女,中共党员,山东财经大学工商学院2018级工商管理专业本科生,曾任校社团联合会副主席,获评山东省“三下乡”优秀学生荣誉称号。积极参加“启明星”支教团、“青鸟计划”、“希望小屋”爱心募捐等志愿服务活动,在学校图书馆累计志愿时长超210小时,在章丘图书馆提供志愿服务时长达60小时,在济南博物馆提供志愿服务时长达54小时,在济南流浪狗基地提供志愿服务时长达72小时,年累计志愿服务时长超390小时。积极参加创新创业竞赛,所在的“大麦小麦苗”项目获第八届“创青春”中国青年创新创业大赛银奖、全国第3名。

